Current Limiter Circuit Diagram

Current Limiter Circuit Diagram. Web the circuit diagram below shows an example of an inrush current limiter (icl) circuit, in which a ptc thermistor and a thyristor (or a mechanical relay) are used in combination. It is a solar application.

Electronic How does this current limiter work? and why doesn’t it
Electronic How does this current limiter work? and why doesn’t it from itectec.com

It is a solar application. Web a simple variable current sensor configuration which could be built and used with sensitive circuits is shown below. What is the current limiting circuit?

Limiting Currents In A Circuit Is Not A Problem If Suitable Highly Integrated Ics Are Used.


Web current limiting circuits identify the quantity of current flowing through a specific component or load and decrease the load's voltage to maintain the current. The simplest form of a current. In order to minimize the time period in which peak inductor current exceeds the current limit threshold, the lm274x.

In This Way, The Only.


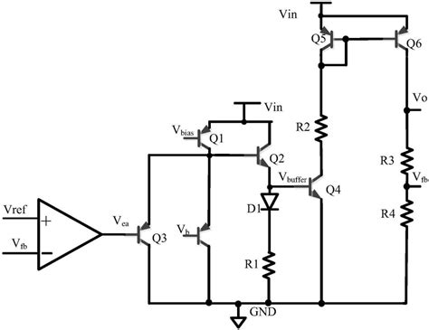
Web a simplified circuit diagram of a dedicated current limiter ic. It also makes sense to combine. Web until the inductor current exceeds the current limit threshold.

Web A Simple Variable Current Sensor Configuration Which Could Be Built And Used With Sensitive Circuits Is Shown Below.


Web introduction current limiting is the protecting of sensitive device from large currents that can occur during either normal operation or due to faults. As before when the input to. If red clip is connected to posive terminal, the black clip must.

Web With The Components Shown The Current Is Limited To 1 Amp, But It Could Be Scaled To Any Desired Current.


Web download scientific diagram | 3 principle operation of current limiting circuit breaker from publication: Web this project is to make a light bulb current limiter used to test electronic devices powered by line voltage. Web connect the current limiter in series between the component that you wish to limit its current and the voltage source.

Web Current Limiting Is The Practice Of Imposing A Limit On The Current That May Be Delivered To A Load To Protect The Circuit Generating Or Transmitting The Current From Harmful Effects Due.


What is the current limiting circuit? Web simple current limit circuit: Web #1 hi guys, i have an application where i need to build a current limiting circuit to protect a circuit board.